1月29日,国际知名学术期刊Advanced Science刊发了东西部科研合作新硕果论文《Macrophage CREBZF Orchestrates Inflammatory Response to Potentiate Insulin Resistance and Type 2 Diabetes》论文揭示了抗糖尿病药物的潜在新靶标。西南医科大学张春祥教授,中国科学院上海营养与健康研究所李于研究员、崔奥媛副研究员是该研究论文的通讯作者。

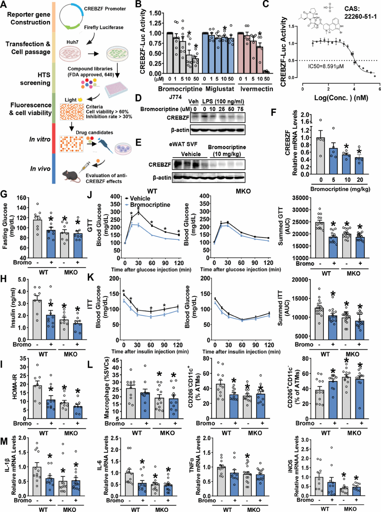
2型糖尿病在世界范围内广泛流行,且患病率仍在持续升高。巨噬细胞积聚的慢性脂肪组织炎症与人类胰岛素抵抗和2型糖尿病的发病密切相关,但是,其中的具体发病机制尚不明确。西南医科大学教育部代谢性疾病基础医药创新中心张春祥教授与中国科学院上海营养与健康研究所李于研究员合作研究,首次发现,巨噬细胞CREB/ATF碱性亮氨酸拉链转录因子(CREBZF)与脂肪组织慢性炎症反应与胰岛素抵抗密切相关,从而证实CREBZF在调控2型糖尿病发病过程中起重要作用。研究人员利用CREBZF巨噬细胞特异性敲除小鼠,发现CREBZF巨噬细胞特异性敲除可显著缓解脂肪组织慢性炎症反应与胰岛素抵抗。研究人员进一步通过ChIP-seq、RNA-seq等多组学联合分析,发现CREBZF通过与IκBα竞争性结合p65来促进NF-κB信号通路过度激活,从而加剧炎症发生。
联合细胞共培养实验,研究人员发现CREBZF通过促进巨噬细胞向经典激活M1表型极化,以阻碍脂肪细胞响应胰岛素信号。此外,研究人员通过高通量的药物筛选平台,发现溴隐亭能够抑制巨噬细胞中CREBZF活性,并显著抑制高热量饮食诱导的促炎表型并改善机体代谢功能紊乱。在临床脂肪组织样本中也发现CREBZF高表达,且与促炎相关基因表达和胰岛素抵抗呈正相关。

药物抑制巨噬细胞CREBZF
改善小鼠脂肪组织慢性炎症与代谢异常
研究提示CREBZF可能是介导肥胖相关慢性炎症、系统性胰岛素抵抗和2型糖尿病的关键因子。同时,该研究为通过靶向抑制巨噬细胞CREBZF防治2型糖尿病提供新思路与潜在策略。该研究得到国家自然科学基金委、国家科技部重点研发计划、上海市市级重大专项及代谢性血管疾病四川省重点实验室开放课题的项目支持。下一步,东西两地研究团队将继续携手深度合作,开展代谢性疾病诊治领域的基础与转化研究。
研究论文链接:
https://onlinelibrary.wiley.com/doi/full/10.1002/advs.202306685