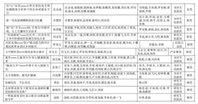
近日,四川省教育厅下发《关于公布“建行杯”第八届四川省国际“互联网+”大学生创新创业大赛获奖名单的通知》(川教函〔2022〕663号),我校12个项目获奖(见附件),其中金奖1项,银奖5项,铜奖6项,实现省级金奖零的突破。
此前,为贯彻落实《教育部关于举办第八届中国国际“互联网+”大学生创新创业大赛的通知》和《四川省教育厅关于举办第八届四川省“互联网+”大学生创新创业大赛的通知》相关要求,充分发挥大学生创新创业竞赛在提高学生创新精神、创业意识和创新创业能力方面的重要作用,学校高度重视,教务处、大学科技园管理办公室等职能部门和各二级院系积极配合,通过院系选拔、校赛评选、集中辅导、择优推荐参加省赛。
全校共报名参赛高教主赛道1051项、青年筑梦红旅赛道101项,产业赛道3项,共推荐申报高教主赛道11项、青年筑梦红旅赛道2项、产业赛道1项代表学校参加省赛。通过邀请校内外专家通过“线上+线下”指导,并开展重点项目一对一辅导,师生团队不顾酷暑炎热,利用有限的假期时间积极备战省级决赛。
学校将继续重视大学生创新创业教育,推进创新创业教育融入人才培养全过程,着力增强学生的创新精神、创业意识和创新创业能力,并将以本次省赛为契机,充分总结经验,持续做好重点项目培育建设,真正实现以赛促学、以赛促教、以赛促创,推动我校人才培养质量持续提升。
附 件:
“建行杯”第八届四川省国际“互联网+”大学生创新创业大赛获奖名单(西南医科大学)
